
Niezbędnik Architekta
Poznaj rozszerzenia, które mogą ułatwić i przyspieszyć Twoją pracę w SketchUp. W tym kursie nauczysz się pracy na wtyczkach, które są najczęściej wybierane przez użytkowników programu SketchUp.
- Poziom:
- Podstawowy
- Rozdziałów:
- 1
- Lekcji:
- 10
- Cena:
- 257,44 zł 209,30 zł netto
Dlaczego warto uczyć się
z tego kursu online?
Poznasz wtyczki W kursie omówione zostały rozszerzenia, które potrafią ułatwić codzienną pracę w SketchUp. Niektóre z rozszerzeń rozbudowują funkcjonalność programu o dodatkowe funkcje.
Pozycjonowanie tekstur Domyślny sposób pozycjonowania tekstur w SketchUp możesz usprawnić dzięki dodatkowym rozszerzeniom. Pozwolą one np. jednym kliknięciem obrócić teksturę o 90 stopni lub ułożyć ją na nie płaskiej, organicznej powierzchni.
Import i optymalizacja plików 3D Dowiesz się, jak pracować z popularnymi, zewnętrznymi formatami plików tak aby po imporcie zachowywały np. tekstury. Nauczysz się także optymalizować modele do dalszej pracy w SketchUp.
Symulacja tkanin i materiałów Stworzysz realistyczne modele tkanin, takie jak żagle pergoli czy poduszki, z użyciem dedykowanych narzędzi do symulacji tkanin.
Tworzenie obłych krawędzi Opanujesz techniki zaokrąglania krawędzi. Poznasz narzędzia, które ułatwią Ci dodawania tego typu efektów do Twoich modeli.
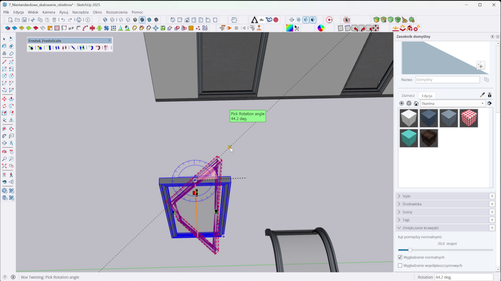
Szybsze dopasowanie wielkości elementów Dzięki odpowiednim rozszerzeniem możesz skalować takie elementy jak np. okna, drzwi czy meble bez rozciągania ich elementów konstrukcyjnych. Dzięki temu bazując np. na jednym modelu okna, możesz stworzyć różne jego warianty wymiarowe zachowując szerokość profili.
Rozdział 1.Niezbędnik Architekta
Czyli kurs o bardzo przydatnych wtyczkach, które po części darmowe, po części płatne przyspieszą i zoptymalizują Twoją pracę w SketchUpie.
























